以前から気になっていて、やったことのなかった新規公開株式(IPO)に応募してみました。
新規公開株式(IPO)のイメージは、公開後に株価が一気に上る感じなので、いいところで売れれば売却益が大きくなるかもしれないっていう感じです。
楽天証券の「新規公開株式」を見ていたら、以前何かで見かけた「ファッションサブスク airCloset(エアークローゼット)」が2022/07/29に東証グロース市場へ新規公開するので、初めてのブックビルディングに参加してみました。
ちなみに airCloset(エアークローゼット)は、プロのスタイリストが”あなたのため”に選んだ似合う服を、自宅へお届けしてくれるファッションサブスクです。ただ女性向けなので、僕は使ったことはなくウチの奥も使っていませんが、何かで見かけたビジネスモデルに興味を持ったので覚えていました。
新規公開株式(IPO)を購入する流れ
新規で公開される会社の株を購入するために、やることは2つですね。ただ、購入希望者が多い場合は、最後の3つ目に「抽選」があり購入できるかどうか決まるそうです。
- ブックビルディングに参加する
- 購入申込をする
- 抽選(購入希望者が多い場合)
楽天証券だと「新規公開株式(IPO)/公募増資・売出(PO) 取引ルール」のページに詳しい情報が載っていました。
ブックビルディングとは
ブックビルディングとは、株式の新規公開や大量売出しの際に用いられる発行条件の決定方式の1つで「ブックビルディング方式」といい、一般的には「需要積み上げ方式」とも呼ばれているそうです。
その方法は、株式の募集又は売出しを予定している発行会社が、複数の機関投資家に意見を聞いたあと仮条件と呼ばれる価格帯を決め、適正な価格を発見するため「投資家の需要(購入意向)を調査(≒ブックビルディング)」したうえで、公募・売出し株数や価格に反映させる事のようです。
エアークローゼット(9557)のブックビルディング
今回は楽天証券を使って、「新規公開株式」の購入を行いました。
やったことは「スケジュールの確認」「目論見書の確認・同意」「ブックビルディング」「購入申込」「抽選」です。
スケジュールの確認
2022/07/29に東証グロース市場へ新規公開する予定の「エアークローゼット(9557)」の予定はは、以下のようになっていました。
- ブックビルディング:07/12 10:00 ~ 07/19 10:50
- 購入申込:07/21 10:00 ~ 07/25 14:00
- 抽選:2022/7/25 夕方頃
楽天証券の「新規公開株式」の一覧ページには、「抽選日」は記載されていませんでしたが、「銘柄」の会社名をクリックすると詳細が確認できました。
指定されている期間内に「ブックビルディング」と「購入申込」は行わないと、「新規公開株式」が手に入らないので要注意です。
目論見書の確認・同意
次に電子目論見書等を確認して、同意をします。
先程の「新規公開株式」一覧ページにある「目論見書」の「閲覧」をクリックすると
確認の必要がある目論見書等が表示されます。
それぞれ「閲覧」をクリックすると、詳細が表示されます。
見にくい場合は右上にある「PDFでみる」を押すと、別タブでPDFが表示されるので拡大してみることも出来ます。
それぞれ閲覧をして「同意」すると閲覧済みと表示されます。
すべて確認したら、ブックビルディングに参加します。
ブックビルディング
ブックビルディングの参加も一覧から出来ます。
「参加」をクリックすると『注意事項』が表示されるので、問題がなければページの下にある「同意する」ボタンをクリックします。
「ブックビルディング参加/受付」ページになり、『申込株数の入力』と『価格の選択』をします。
価格は、「成行」「700円」「750円」「800円」の4つになっていました。
どうせ買えるなら安いほうがいいので「700円」を選択して、「確認」をクリック。
確認画面に移動するので、取引暗証番号を入力して「参加申込」を押します。
これで「ブックビルディング」の参加受付が完了しました。
一覧画面の表示も「申込済」に変わります。
購入申込
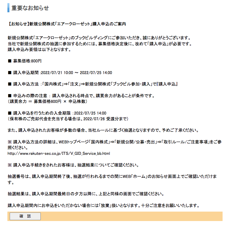
ブックビルディング期間が終わった翌日の夕方、「購入申込のご案内」が届きました。
募集価格は、入力した700円ではなく800円でした。この記事を書いている時に調べてて知ったのですが、ブックビルディングはほぼほぼ上限の価格になるらしいです。
一番下にある「確認」をクリックしたら、「購入申込状況/受付」ページに移動して、未確認の目論見書等があることが表示されました。
一覧を見てみると「訂正目論見書2」が追加されていて、閲覧してみたら、
ブックビルディングで決まった価格に合わあせて、目論見書の内容が訂正されていました。
これを確認して同意したら、チェックを入れて「完了する」をクリック。
購入申込み画面に移動するので、内容を確認して、購入する口座を「特定」か「一般」か選択したら確認を押します。
最終確認の画面が表示されるので、間違いがなければ「取引暗証番号」を入力して「購入申込」をクリックします。
これで無事「購入申込」が完了しました。抽選日は「2022/7/25」と表示されました。
抽選
2022/7/25の夕方、抽選が完了したのですが、、割当はハズレてしまいました。
お知らせに記載があったとおり、一覧を確認してみると抽選は『落選』と表示されていました。すぐ下に「確認」とあるのでクリックしてみると、
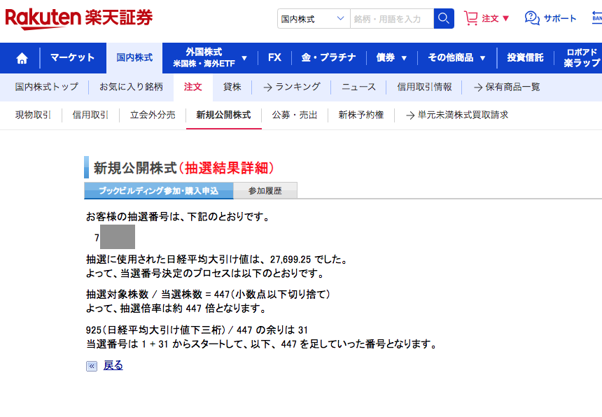
「抽選結果確認」のページに移動して、改めて抽選ハズレということがわかるのですが、さらに「抽選結果詳細」というのも確認できます。
「抽選結果詳細」を見てみると、自分の抽選番号が記載されていて、当選番号決定のプロセスと実際の当選番号がわかるようになっていました。
今回「エアークローゼット(9557)」の抽選倍率は約447倍だったようです。
新規公開株式(IPO)に応募してみた!初めてのブックビルディング【エアークローゼット(9557)】 のまとめ
初めて新規公開株式(IPO)に応募して、ブックビルディングに参加して、抽選までの一通りの流れを経験しました!
そもそも新規公開株式(IPO)の当選確率はとても低いようなので、購入できなかったのはしょうがないのですがとっても残念です。
ただ、やり方や一通りの流れを知れたので、また気になる企業が新規公開株式(IPO)する時には応募して見ようと思います!
次は当選したら、新しい記事にしよう〜!
ちなみに、「エアークローゼット(9557)」は7/29が株式公開日なので、株価(初値)がいくらになるか気になりますね。
初値は910円でした!
公開初日に初値がついて、110円(13.8%)高の910円でした。週明けには1,250円の最高値をつけたあとは、また下ってきていますが今後はどうなるのかなぁ。



























コメント